
证监会官网信息显示,7月2日,四川腾盾科创股份有限公司(简称“腾盾科创”)在四川证监局辅导备案,辅导机构为中金公司。

腾盾科创创立于2016年,是国内智能飞行器研发制造及其应用技术发展的头部企业,国家级专精特新“小巨人”企业。公司下设腾盾科技、腾盾商用、腾英航空、良远科技、极赛斯科技、北京腾盾等子公司。公司技术团队长期深耕无人机领域,在固定翼、旋翼和特种无人机的前沿技术探索、高端产品研发、新应用场景拓展等方面处于国内领先水平。自主研制的双尾蝎系列、混江龙、没羽箭以及无人运输机等无人机系统,已广泛应用于应急救援、气象服务、广域巡护、航空运输等领域。
企查查显示,今年6月腾盾科创完成新一轮股权融资。本轮融资由华控基金、浙江梵天、瑞相资本、赣州发展投资共同投资。
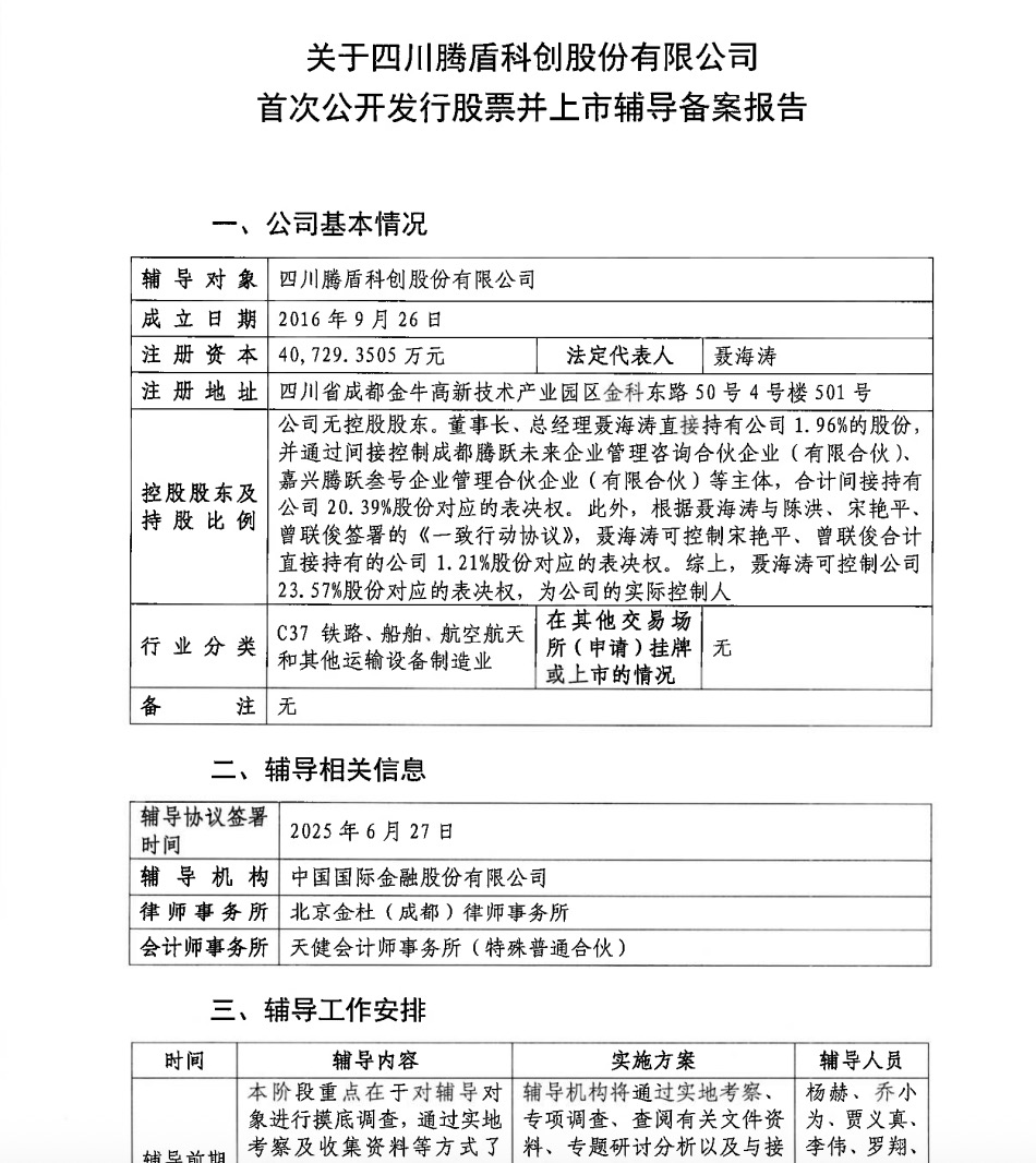
股权结构上,辅导文件显示,腾盾科创无控股股东。董事长、总经理聂海涛合计间接持有公司20.39%股份对应的表决权。此外,根据聂海涛与陈洪、宋艳平、曾联俊签署的《一致行动协议》,聂海涛可控制宋艳平、曾联俊合计直接持有的公司1.21%股份对应的表决权。综上,聂海涛可控制公司23.57%股份对应的表决权,为公司的实际控制人。
配配网配资提示:文章来自网络,不代表本站观点。